【通知坑】第二十三届全国大学生机器人大赛 ROBOCON主题与规则发布

发表时间:2023-10-20 16:22作者:通知坑


颗粒归仓



比赛主题

     粮食安全与国家安全紧密相连,不但在战争时期具有重大意义,对和平时期的国家安全和社会稳定同样重要,是国家安全的重要基础。

     国以民为本,民以食为天。粮食是民心稳定的基础,社会稳定的基础,国家稳定的基础。粮食安全是“国之大者”,是事关人民幸福、经济发展、国家安全和社会稳定的大事。我们必须深刻认识保障粮食安全的重要意义,只有把粮食安全牢牢抓在中国人自己手中,才能在多重风险压力下,确保人民群众的“粮袋子”不受影响。

     粮食虽小,却关乎国运。保障粮食安全是永恒的主题,任何时候都不能放松,要时刻紧绷粮食安全这根弦。尤其是在面临百年未有之大变局、面临疫情、面临全球粮食危机、面临自然灾害时,我们应依靠自身力量端牢自己的饭碗,才能为应对各种风险挑战赢得主动权。

     当前,我国已经步入新发展阶段,面对新形势、新机遇、新挑战,就必须站在维护国家安全的高度保障粮食安全,全方位夯实粮食安全根基,坚决扛稳国家粮食安全重任,把中国人的饭碗牢牢端在自己手中。

     保障粮食安全事大,亦可从小事做起。本届CURC ROBOCON参照ABU Robocon 2024的比赛主题选定“颗粒归仓”作为主题,模拟了机器人育秧、插秧、收获和运粮入仓的任务,旨在树立节约粮食的意识。

     我们期待着青年工程师们制作的机器人在赛场上的精彩表现!


     在ROBOCON比赛中,安全是头等大事。从机器人的设计和制造到参加实际比赛,参赛者都应该把安全放在第一位。参赛队必须与主办方充分合作,以确保人员(包括参赛队员、观众、官员和工作人员)以及周围环境的安全。所有参赛队员在比赛时都应穿胶底鞋,带头盔。


比赛规则


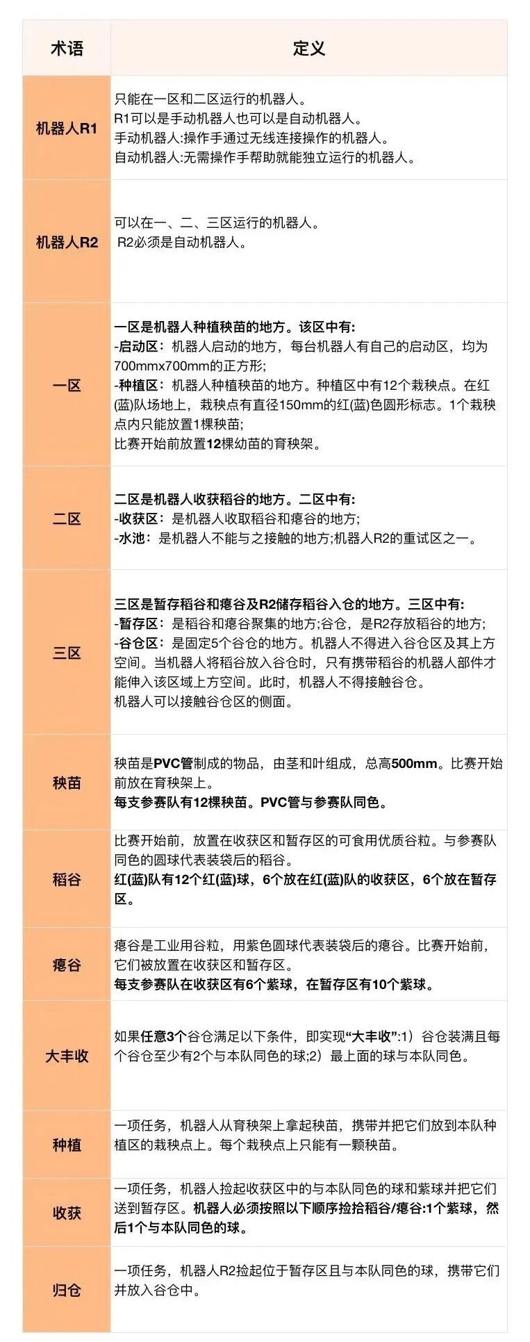
术语和定义



比赛概要


2.1红队和蓝队之间的一场比赛进行三分钟,每队有两台机器人,分别称为R1和R2。比赛场地如图1所示。场地围栏内的地面尺寸为12000mm×12000mm。场地分为一区、二区和三区,地面高度逐级提高100mm,形似梯田。两级之间有坡度为10%的斜坡相连。250mm宽的谷仓区边线向下延申,把整个比赛场地分为红队半场和蓝队半场两部分。两半场之间250mm×12000mm的部分不属于任何一队。


2.2 比赛开始前,如图1所示,

(a) 在一区中,12棵秧苗放在育秧架上。

(b) 在二区中,6个红/蓝球和12个紫球放在收获区中。

(c) 在三区中,6个红球和10个紫球及6个蓝球和10个紫球分别放在暂存区两个白线方框中。


2.3 比赛开始后,机器人先到一区的育秧架取下秧苗并把它们栽到种植区中。


2.4 机器人在二区的收获区中收集红(蓝)球和紫球并把它们运送到三区内的暂存区中。


2.5 在三区中,机器人R2可以收集红(蓝)球并把它们贮存在谷仓区内的谷仓中。


2.6 如果参赛队成功实现“大丰收”,比赛就结束了。


2.7 在3分钟时间内没有实现“大丰收”的情况下, 比赛将结束。得分最高的参赛队获胜。平局时,最终结果按3.7确定。




比赛过程

3.1 设置


3.1.1 赛前,每支参赛队可用1分钟设置机器人并把它们放入启动区。本队暂存区中6个与本队同色的球和10个紫球由对方任意排列在白线方框中。

3.1.2  3名参赛队员和最多3名协助队员可以参与设置。

3.1.3 设置时间从裁判员发出信号起算,1分钟后结束。

3.1.4 如果参赛队未能在规定的1分钟时间内完成设置,比赛开始后,经裁判员允许,可以继续设置。

3.1.5 机器人(包括控制器)在地面的正投影必须完全纳入启动区,且高度不得超过700mm。


3.2 比赛开始


3.2.1 设置时间结束后,裁判将发出比赛开始的信号,参赛队可以启动自己的机器人。

3.2.2 比赛开始后完成设置的参赛队应在裁判员允许后才能启动机器人。


3.3 比赛期间的参赛队员和协助队员


3.3.1 比赛期间,参赛队员不得进入比赛场地及伸入比赛场地上方空间,重试时除外。

3.3.2 协助队员必须站在比赛场地外的预先指定区域内。

3.3.3 参赛队员不得接触机器人,重试及机器人失控时除外。


3.4 种植、收获、入区等任务


3.4.1 种植

(a) 机器人在一区中完成种植秧苗任务。一台机器人每次可收集1棵或多棵秧苗。

(b) 机器人把秧苗种在种植区的栽秧点中。一台机器人每次可栽种1棵或多棵秧苗。


3.4.2 收获

(a) 机器人可在任何时刻进入二区。

(b) 机器人从收获区捡起紫球和/或红(蓝)球,然后把它运送到暂存区。

(c) 机器人在二区能收获红(蓝)球和/或紫球的数量不得超过在一区种植的秧苗数。机器人收获的超量的红(蓝)球和/或紫球将不被记分,并被视为犯规。

(d) 允许机器人不捡起球时与之接触。但是,如果队员想要捡起任何被接触过且已移出原位的球,他/她必须把球放回原来的位置,并重试机器人。

(e) 机器人必须以1个紫球、1个红(蓝)球的顺序捡起和运送圆球。

(f) 禁止R1直接把红(蓝)球和传送给R2。

(g) 直接传送的意思是从R1离开的球在没有与场地及场上的球接触的情况下与R2接触。


3.4.3 入仓

(a) R2在进入三区时不得携带红(蓝)球和/或紫球。与任何球接触后,进入过程即结束。

(b) R2从暂存区捡起与本队同色的球并把它放入谷仓。

(c) R2每次只能最多捡起2个与本队同色的球。

(d) 如果R2携带瘪谷出暂存区,该机器人就必须重试。瘪谷由裁判放回暂存区。


3.4.4 在执行任务的过程中,如果机器人掉落了红(蓝)球和/或紫球,

(a) 球落在场外,即被视为不可用(也不可取回)。

(b) 球落入对方场地,这是犯规。该队应受到强制性重试的处罚。重试期间,对方一名队员可以进入场地把此球移出场外。

(c) 如果球落入本队场地的一区或二区,在重试时,该球可由参赛队员放回收获区。

(d) 如果球落入三区,但在暂存区外,该球可在重试时由参赛队员放回暂存区内的白线方框内。


3.5 记分


记分标准如下:

(a) 机器人成功种植一棵秧苗,记10分。

(b) 机器人在收获区成功拿起1个与本队同色的球并送入暂存区,记10分。

(c) 机器人在收获区成功拿起1个紫球并送入暂存区,记10分。

(d) 机器人R2成功把1颗稻谷放入谷仓,记30分。


3.6 比赛结束


在下列情况下,比赛结束:

(a) 某队实现“大丰收”;

(b) 3分钟比赛时间到;


3.7 确定获胜队


按以下顺序确定获胜队:

(a) 实现“大丰收”的参赛队;

(b) 得分最高的参赛队;

(c) 两队得分相同时:

(1) 在三区贮存稻谷的得分较高的参赛队;

(2) 收获球得分较高的参赛队;

(3) 在一区种植得分较高的参赛队;

(4) 在一区率先获得种植分的参赛队;

(5) 由裁判长决定。


3.8 重试


3.8.1 对重试没有限制。在得到裁判的允许后,按规则进行重试。重试适用于每台机器人。

3.8.2 机器人R1在一区或二区时,必须在启动区重试。R2在一区或二区时,必须在启动区重试。如果R2在三区内,它必须在重试区重试。

3.8.3 如果R2在三区中需要重试,参赛队员必须把机器人抬出场外然后把它放入二区中的重试区。

3.8.5 重试时,机器人上的物品(秧苗、红球、蓝球、紫球)必须由参赛队员放回指定区域。如果机器人在三区中,其上的红(蓝)球和/或紫球必须由参赛队员放回暂存区中的指定位置。



4 犯规


有下列行为的参赛队将被视为犯规,并将被强制性重试:

4.1 机器人在比赛场地上使用吸盘。

4.2 机器人侵入对方比赛场地。

4.3 机器人接触谷仓。

4.4 机器人有向对方场地投掷或推送球的动作。

4.5 其它被认为违反本规则的行为。



5 取消比赛资格


如果某参赛队被认定为故意有以下行为,将被取消比赛资格。

5.1 没有遵循本规则的要求设计和制作机器人。

5.2 任何对比赛场地、周围环境、机器人和/或人员构成危险的行为。

5.3 任何有悖公平竞争精神的行为。

5.4 任何不服从裁判警告的行为。

5.5 任何手动控制R2的行为,重试期间除外。



6 参赛队


6.1 每所学校参加Robocon比赛的代表队数量不限,但同一学校的代表队不得采用完全相同或高度相似的机器人参赛。

6.2 每支参赛队由三名学生队员和一名指导教师组成,他们均应属于同一所大学、学院或专科学校。

6.3 除三名学生队员外,三名协助队员可以在准备区工作。协助队员也应是来自同一所大学、学院或专科学校的学生。

6.4 协助队员可以在准备区协助工作,把机器人从准备区搬到赛场,参与机器人设置。



7 机器人


7.1 每支参赛队可以有两台机器人。所有机器人必须由学生队员自己设计和制作,不允许使用现成的商品机器人。

7.2 比赛过程中,一台机器人不得分裂成几部分。

7.3机器人必须由同一所大学/学院/专科学校的队员动手制作。

7.4 R1和R2不得以任何形式相互通信。


7.5 机器人的尺寸

比赛开始时,机器人(包括控制器)必须纳入700mm ×700mm × 700mm的尺寸范围内。在整个比赛中,最大尺寸不得超出900mm高× 900mm宽×900mm长。


7.6 机器人的重量

7.6.1 每台机器人、电池、控制器电缆及参赛队所带用于比赛的设备的总重量不得超出25kg。

7.6.2 参赛队为了设置而携带的任何设备、工具、气瓶、备用电池(与装在机器人上的电池相同型号)不计入总重。


7.7 机器人的能源

7.7.1 参赛队的机器人应有自备能源。

7.7.2 参赛队只能用电池、压缩空气和弹性力作为能源。

7.7.3 用于机器人、控制盒及比赛过程中使用的其它装置的所有电池的标称电压不得超过24V。如果电池串联,总电压必须是24V或更低。

7.7.4 电源电路的设计必须使电路中任何实测最高电压不超过42V。如果供电系统包含多个隔离的电路,每个系统的电压必须是42V或更低。

7.7.5 使用压缩空气的参赛队必须使用专用容器或原始状态的塑料瓶。气压不得超过600kPa。

7.7.6 禁止使用被视为危险的任何能源。



8 安全


机器人的设计和制作不应对比赛现场的任何人构成任何危险。

8.1 所有机器人上必须安装红色急停按钮。

8.2 机器人的设计和制作必须保证本队队员、对方队员、周围人员和比赛场地的安全。

8.3 队员在比赛和试运行时必须穿跑鞋、戴头盔、戴护目镜。


8.4 不允许使用以下器材:

8.4.1 铅酸电池、胶封电池、易爆和高温能源,以及任何可能损坏比赛场地或妨碍比赛的物品。

8.4.2 如果使用激光,应在2级或以下。必须充分注意不伤害场馆内所有人的眼睛。


8.5 参赛队应设计故障安全系统。

8.6 如果有多个供电系统,参赛队必须设计电路和机构,无论失电还是打开电源的顺序都不致失控或发生危险运动。

8.7 为了避免因电机堵转等过载而引发火或烟,必须在电源电路上安装适当的限流装置(如断路器)。电线、接插件、端子等的额定电流应等于或高于假定的最大电流。



9 其它


9.1 本规则中未提到的任何行为的合法性由裁判慎重裁决。录像在裁决中不是有效证据。在有争议的情况下,裁判的裁决是最终裁决。

9.2 本规则中所述场地、设施的尺寸、重量等,除非另有说明,误差为±5%。但是,本规则所示的机器人尺寸和重量是最大值,没有允许误差。

9.3 竞赛委员会将在官方网站www.cnrobocon.net上发布对本规则的任何修订。

9.4 关于主题与规则的问题,请各参赛队指派专人在上述网站的论坛板块中提出。

9.5 鼓励所有参赛队在规则允许的范围内以他们自己的方式装饰机器人,以反映各校的文化、审美和风格。参赛队的机器人和服装应有本校的特色。

9.6 如果竞赛组委会需要,将要求各参赛队提交说明参赛机器人结构和运动的资料,包括视频资料。在机器人发运前,竞赛组委会将通过观看视频核实参赛的机器人是否符合规则。比赛期间,当某台机器人的安全性有问题时,裁判可以要求对安全问题作进一步的解释。



     最后,请大家不要相信非官方规则及相关广告,急于购买比赛中要用到的物品。


策划丨全国大学生机器人大赛ROBOCON

编辑丨冰糖葫芦儿

审核丨盒盒

战略合作伙伴

这个赛季,一起“大丰收”!



分享到:
通知公告
赛务微信号:ROBOCON2002        电话:+86 (0)10 82377017         邮箱:chinarobocon@163.com

微信公众号
微信小程序
抖音
指导单位: 中国高等教育学会
                 中国工程院战略咨询中心
主办单位: 全国大学生机器人大赛组委会 支持单位: 全国应用技术学院(大学)联盟                  教育部高等学校机械类专业教学指导委员会                  教育部高等学校计算机类专业教学指导委员会                  山东广播电视台 组织单位: 北京深蓝智能机器人研究院

微博